从今年6月欧盟宣布拟对中国产电动汽车加征关税措施以来,每一个节点都会激起舆情热点。7月4日,临时反补贴税开始加征,税率从17.4%至37.6%不等。但“临时”转正需要经过欧盟成员国的投票,如果有代表至少65%欧盟人口的15个国家投票反对,关税将无法在今年11月正式实施。本月15日,进行了首轮咨询性投票,据路透社报道,法国、意大利和西班牙等12个欧盟成员国表示支持,4个欧盟成员国反对,德国、芬兰和瑞典等11国投出弃权票。虽然离关税正式实施还存在着一定变数,但根据上述投票结果,强烈反对的票数很少,加上弃权票也才15票,且德国这样被认为是开征关税后负面影响最大的国家,在国内车厂反对浪潮一片的情况下,也以“与欧盟保持团结的精神”为由投出一张弃权票(笔者身边有接触不同德企的朋友,对朔尔茨和本届德国政府的态度,倒是都颇有点南宋时人论秦桧的感觉)。7月18日和19日,欧委会应中国机电产品进出口商会和上汽集团要求,分别举办了听证会,目前欧委会还没有反馈进一步结果。按照欧盟反补贴调查的时间安排,该调查自18日后从临时阶段转入确认阶段,11月2日欧盟将最终决定是否实施正式关税[1]。因此,我们依然要做好关税将正式开征的准备。本文将从欧盟在相关领域贸易保护措施的沿革、实质、中欧市场利益关系、欧盟动机展开分析,由此辨析我们可能采用的应对手段,并且对当前同类事件以及我们应该持有的态度,展开相关论述。首先,欧盟本次对中国产汽车的关税加征,可以说是“蓄谋已久”,早在去年9月,欧盟便对华发起了针对中国电动汽车的反补贴调查。在没有任何企业进行相关申诉的情况下,欧委会以一己之力启动了关税加征程序,开启了这场没有原告的裁判。而这次关税加征只是近年来欧美国家针对中国新能源汽车产业一系列小动作里的最新一起。近年来针对原材料、零部件、碳排量甚至电池回收率,它们已经制定了一系列让人眼花缭乱的管控规则,甚至让人联想到国际乒联对乒乓赛制的数十年改革,而强度还远甚之。欧美近年来对中国新能源汽车产业链进口的若干限制政策摘要。霞光智库&和君《中国新能源汽车出海十大趋势洞察报告》,2024-5除此之外,部分欧盟成员国还会“独走”,自己加码,甚至祸及在华生产的外资品牌。以法国为例,2024年1月起,法国将电动汽车补贴与碳排放核算挂钩,并单方面为中国制造的电动汽车设定过高的碳排放指数,叠加交通运输环节所涉及的碳排放,导致法国市场最受欢迎的3款电动汽车:达契亚Spring、特斯拉Model 3和MG 4失去补贴资格,而这3款电动汽车均在中国制造并出口到法国。上文中已经出现了“补贴”一词。与某些舆论试图向我们“启蒙”的内容不同,西方国家向来毫不讳言他们对产业的扶持,甚至将政府支持列为了新能源汽车行业得以成功的四大支柱之一[2]。由此带来了一个非常讽刺的现象,就是欧美国家往往以“反补贴”为名对中国掀起调查,但反而暴露了它们自己在产业政策上的低效浪费与倒打一耙。据推算,到2022年对新能源汽车推广应用的补助资金结束时,中国对新能源汽车的补贴累计约1,500亿元人民币[3]。在13年的补贴期内,约2/3的补贴发放都集中在2017-2020年[2],此后便是急速退坡[3]。此外,对于补贴的车型标准更是实时更新,有时甚至缩短在季度以内。笔者曾在那段时间参与新能源汽车项目,亲身经历了国补地补退坡与补贴标准的大调,对国家“养鱼政策”的心路历程也从将信将疑直到五体投地。这始终是笔者对国家顶层设计充满信心的源泉之一。反观欧美,早在2017年以前,美国联邦政府为推进充电式混合动力汽车计划,仅在动力电池、关键零部件的研发和生产上就斥资140亿美元[4]。近期拜登签署的《2022年通胀削减法案》,又要追加数十亿美元资金用于电动汽车的推广和电池工厂的建立。美国对新能源汽车的补贴其实不晚于中国,税收补贴自2009年以来就一直存在。但补贴车型居然长期更新滞后,直到2022年法案生效时才有所调整,此时根据美国汽车创新联盟统计,已有70%的车型不符合条件[5]。就在中国新能源汽车补贴开始持续退坡的2020年,欧盟主要国家却大幅调高了对新能源汽车领域的补贴,法国2020年车辆补贴预算从2019年的2.6亿欧元攀升至4亿欧元,还不含购车用车等配套补贴。德国在2019年将新能源车补贴上限直接提高了50%。欧盟为新能源汽车配套设施所计划的投资资金,单项就能达到400-600亿欧元[6]。早在2020年9月,针对美国在2018年对于中国的新增关税,世贸组织就曾做出裁决,认为美方对包括“中方补贴”在内的一系列举证并不符合事实,违反贸易规则。对比上述举证,我们大概能明白如今欧盟为何索性自己开征关税了。网上有句笑话“列强竟是我大清”,欧美以“反补贴”为名对中国电动汽车的指控,为此又增添了浓墨重彩的例证。当前西方国家的效率低下、铺张浪费、腐化僵硬与如今的无能狂怒,在此得到了淋漓尽致的展现。这背后不仅是产业方向已经开始趋于落后,而且暴露了它们在社会治理和制度纠错方面的机制性弊病,相关问题已经桎梏了它们当前的发展,还将持续困扰它们的未来,断然不是能以简单的关税加征就让产业回春的。义务教育阶段就系统学习过唯物史观的我们自然清楚,当历史进程发展到对全世界最大的产业提供方闭关锁国之后,接下来会发生什么。这是我们在讨论这个问题前,首先可以保有、也应当保有的自信。
摘自思略特的分析报告,可以看出美欧对新能源产业的巨大投入。颇有意思的是,该图配文写的是“而新能源作为各国落实双碳目标的主要手段,也需要国家、区域及地方政府资金的补贴引导。我们预计未来数年针对新能源、新技术和新业态发展的政府投资和补贴仍将持续。”普华永道思略特《“满川风雨看潮生”》,2023-6据乘联会数据显示,2023年中国汽车出口总量达到522万辆,其中乘用车占比85%,为442.7万辆。而新能源乘用车出口达到173万辆,占比33%。在新能源车的出口中,绝大多数份额来自欧洲和亚洲,占比分别为42%和41%。在这其中,出口至欧盟国家的新能源汽车约占总量的三成[7]。由此可见欧盟市场对中国新能源汽车出口的重要性。欧盟自身的环保政策,也本为新能源汽车的推广创造了良好条件。去年6月,欧盟决议到2035年全境停售燃油汽车,同时出台大规模补贴、税收及路权优惠等措施来刺激新能源车消费。而且,目前的中国出口对于欧盟同样是有利的。据欧洲运输与环境联合会(T&E)3月发布的报告称,中国产的新能源汽车占据了2023年欧盟销售总量的19.5%,其中中国本土品牌的占有率只有7.9%,剩下的近11.6%是由包括特斯拉、宝马、雷诺等欧美车企贡献的。某种程度上说,在当前时点加征关税,对欧盟国家不啻于“杀敌八百、自损一千”。此外,从欧盟拟加征关税的比例来看,也颇耐人寻味。对于当前设定的税率,业内反馈还相对平静。中国乘用车联席会秘书长崔东树说表示,欧盟的暂定关税基本在其预期之内,对大多数中国企业不会有太大影响,中国电动汽车出口企业未来在欧洲仍有巨大的发展潜力。彭博社引述海关数据显示,从比亚迪小型车海豚到上汽MG名爵MG4,中国电动车在欧洲的平均售价是国内的两倍。即便如此,瑞银集团研究认为,中国汽车制造商生产的汽车相较于其他国家的电动汽车,仍有约30%的价格优势。来自美国的咨询公司荣鼎集团更在其研究报告中放言,欧洲应将其关税设定至45%至55%。虽然这些数据极为耸动,一看便知来者不善[8],但也确实给出了一定的量化信息。诸如比亚迪这样的公司,目前同款车型在欧盟所得销售利润可达到国内市场的数倍乃至十余倍,因此即使加征30%的税率,仍有实力在欧盟市场获取份额[9]。因此,欧盟的关税加征与美国这种普加100%以上是有区别的,不是彻底关门,而是要削减咱们的份额,收窄中国车企利润的空间。德国基尔世界经济研究所对此的测算是,约20%的关税就将使中国电动车在欧洲的份额缩水1/4,按2023年出口水平,约削减12.5-13万辆,贸易份额收窄40亿美元。然而,连外国主流机构都认为,这种加征关税的行为,欧盟对中国的风险敞口更大。根据美国摩根士丹利银行(Morgan Stanley)测算,欧洲上市公司约有8%的收入来自中国,且由于欧洲是贸易密集型经济体,因此对中国的敏感度更高。跨国公司在中国的投资占欧洲GDP的2%,而美国仅占1%。国际货币基金组织4月份的一项研究发现,如果西方和中国之间在投资上互设壁垒,欧洲的国民生产总值将下降2%,是美国所受打击的两倍多[10]。2024年1月至5月期间,欧洲市场占中国纯电动汽车总出口份额的月平均比例约为49%,跟去年同期相比,月平均下降幅度虽接近16%。但与此同时,2024年1-5月中国纯电动汽车总出口额仍然同比增长了约6.48%,这主要由来自南美洲和亚洲的出口增长。
因此,可以先明确一点,欧盟政客这回是冒着巨大的经济风险来和中国开展这场贸易战的,欧盟内部包括产业人士在内的一部分有识之士已经开始抗议。也许正因如此,限制了欧盟政客如美国那般“放飞自我”。这也是后续应对我们可以利用的支点。在分析应对之策前,我们还需要探讨一个问题:欧盟此番加征关税,在限制中国市场份额的导向下,又可以拆分出哪些具体动机?首先,从政治层面上,按照欧委会的一贯做派,很难说不是受到了美国的怂恿,双方关税加征遥相呼应,且都以“反补贴”、“促公平”为大旗。此外,随着欧洲诸国治理失能,多国政府的执政遭遇危机,也急需转移内部矛盾,塑造“捍卫本国产业”的形象。其次,欧委会选择在此时发难,应该是进行了相应的精算。对比中国手机制造厂商的全球化历程,大致在国内产品的全球市场占有率达到15%左右,会出现市场份额的扩张拐点。欧委会最初做出保护主义表态,与中国汽车市占率突破15%的时间大致重合,遏制中国产业之心昭然若揭。
中国手机及汽车品牌发展轨迹对比。罗兰贝格《中国车企出海白皮书》,2022-12第三,欧委会调查程序的安排,似乎也暴露了它们窥探商业机密的阴暗心理。6月20日,商务部发言人何亚东在答记者问时表示,“据企业反映,欧委会在对中国新能源汽车反补贴调查中,索取中国新能源汽车及电池企业生产经营、发展规划、技术工艺、产品配方等方面的大量信息,比如要求中国企业详细提供电池成分和配方,还要求企业提供新能源汽车生产成本、所有新能源汽车零部件和原材料逐笔采购信息、销售渠道和定价方式、在欧客户信息、供应链布局信息等”。欧委会收集的信息类型、规模和数量达到了前所未有的水平,很多涉及商业敏感信息和企业核心秘密,远远超出了反补贴调查的需要。此外,便是以关税为筹码,加速中资企业赴欧投产。颇具黑色幽默的是,在本次加征关税中颇为活跃的法国、西班牙等国,也是对中国车企及其配套企业投资引进的积极分子。以法国为例,该国正在积极争取中国电池企业投资,在今年5月习近平主席访法时,宁德时代、远景科技、亿纬锂能董事长均应邀出席相关活动。结合法国对中国产新能源汽车的一系列不友好行为,以关税为筹码换取中企投资之心昭然若揭。而我们的应对同样也可见尺度与风度,对于合理的投资抱积极态度,但同时开始准备启动在关税上的报复措施。针对欧盟与美国掀起的一系列贸易保护浪潮,首先需要承认,对我们必然会产生压力,不会有兵不血刃的胜利。但是我们的产业基础和宏观战略,一定能奠定最终的胜局。这是一场长期的作战,但我们完全不必被那些“都在加征关税”的大新闻所干扰。这场经济持久战,我们有着比《论持久战》那个年代丰沛得多的系统资源,我们的工具箱甚至会是全球功能最完整、动力最强大的。在最基础的企业应对层面,除了上文已经提及的较厚的利润区间,更为重要的是当前中国新能源汽车品牌已经实现了全球布局。不仅是整车厂已经初具“日不落”雏形,配套零部件也同步出海,我们已经具备并不断强化在海外铺设完整新能源汽车产业链的能力。如果欧盟要步美国后尘,那正如笔者上一篇专栏标题说的那样“想要彻底封堵中国,除非屏蔽全球”。
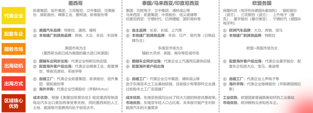
中国汽车自主品牌海外建厂现状霞光智库&和君《中国新能源汽车出海十大趋势洞察报告》,2024-5此外,即使是在欧洲市场,多家中国新能源汽车品牌已官宣、或正在计划在欧洲开设工厂,以规避关税风险。比亚迪2023年底宣布将在匈牙利建一家能源汽车生产基地。据匈牙利当地媒体报告,该工厂计划将于2025年下半年开始生产。今年4月,奇瑞汽车与西班牙本地公司达成一项合资协议,将在西班牙开设其第一家欧洲工厂。此外,东风 、上汽等中国车企也正在寻求在欧洲开设工厂,在欧洲实现生产本地化。企业和产业链走向全球,本就是先进制造业发展的一大环节,在增厚自身效益的同时,扩大全球利益。在中国新能源车企已经具备规模化走向全球的条件下,无论是企业层面还是国家层面,应对手段也将大大丰富。如何选择投资对象国、提供多少本地就业岗位、获取多少税收减免和其他补助,这其中都提供了大量的操作空间。即使欧盟加征关税,也可以通过上述手段充分消化、有力反制,并且以经济手段促成它们内部的分化。这种手段不止用于欧盟,对美国同样如此,所以像加州州长这样的美国地方领导会单独访华并获得高规格礼遇,而美国屡屡挥舞关税大棒,在自己内部都遭到了一些地方政府和大量企业家的抵制,反而加剧了美国的撕裂,让那句“中美关系的希望在民间”显得格外意味深长。二十届三中全会进一步明确了对外开放是基本国策,要扩大国际合作而非关门主义。事实也一再证明,在他国关门时候我们坚持开放,反而会让我们不管是自身利益、团结范围还是应对手段都更为丰富。这是不以贸易保护主义者意志为转移的经济规律,行政手段无法打破。从更宏观的市场角度来看,中国新能源品牌整体呈现“价降、量涨、质高”的状态,与欧美车企表现出截然不同的市场特色和精神面貌。这绝不仅仅是单纯的“价格战”、“内卷”所能解释的,背后正是完整的产业配套与持续的技术赋能持续提升之功。当前全世界经济的复苏动能依然偏弱,消费者购买力问题困扰各大市场,中国新能源汽车的销量却能经受住这样的考验,并且持续深化对“价廉物美”的定义,甚至能让关税大棒更多打到贸易保护国自己品牌的屁股上,结合上文提到的全球布局,我们就能理解为什么会说,加征关税对中国车企走向世界的脚步,只能迟滞,无法阻碍。当前中国电动汽车市场在需求端也正在升华,在德勤“为什么选择电动汽车”的调查中,只有中国消费者把更好的驾驶体验、而不是更低的成本放在了首位。这短短一项之差,背后其实体现了市场业态、产品供应和消费观念的逐渐领先。德勤《2023年全球汽车消费者调查:全球焦点国家》,2023-2思略特的调研也发现了同样的情况,中国汽车消费者对功能与场景的需求最为清晰全面。上述调研均来自外资机构,最大程度上杜绝了“自卖自夸”嫌疑。普华永道思略特《2023年数字化汽车报告(首篇)》,2023-4总之,依托全产业链的技术优势和市场开拓能力,中国新能源汽车已经远不止是靠价格在做输出,而是结合了生产模式、完善配套、对外开放、智能化赋能所形成的一个大型产业系统集成,而这种集成在终端场景的应用是在不断挖掘着生产生活的互联互通、高效便捷,正在逐步构建生产生活的新模式。如果以贸易保护主义,死守本土的低效生产,自绝于这套模式,从长远来看,损失的一定不是我们。也只有在上述这些内容的基础上,我们的关税报复才会更加有力。笔者始终认为,单纯的报复只是互相伤害,而如何能够在打击对方不合理行为时,还能扩大自身利益,才是“高水平对外开放”的应有之义。在前文中,笔者也多次提到中美贸易战之后顶层设计的巧妙,并没有停留在对等报复,反而让外贸又上了一个新台阶。在我们对于欧盟若干尖端技术,以及与特定国家的产业合作还需深化的前提下,自然不可能如西方贸易保护者那样肆意扩大打击面。但可以精准实施,譬如之前已经提到的大排量汽车、譬如对特定国家的农产品和高端奢侈品。重点可以放在具有超额收益的非必需品、具有广泛就业人群的商品以及与我们当前社会导向需求不符的商品上。将这种打击措施与正常的市场推进结合起来,不仅实现斗争的有礼有节,而且能让自己的效益最大化。当然,中国车企与中国新能源汽车产业链,远不能说是完美无缺的,还有不少需要提高的地方,诸如提升品牌意识、开展针对性服务、建立销售网络、优化服务售后。而身处竞争激烈的发达国家市场,无疑能加速解决这些短板,反哺于国内新能源企业做好内功,变得更为强大,这也是欧盟市场能够带给我们挑战与机遇并存之处。在分析完上述问题后,最后还想探讨一下近期比较热门的话题。首先,笔者能够感觉到有些媒体和读者彼此循环陷入了某种“关税焦虑症”之中,经常会将不同国家、不同发展阶段、不同出发点、针对不同的中国商品所加征的关税混在一起,营造出一种“中国制造正在四面楚歌”的幻象。这种新闻如果是要配合战忽局工作,那么大可无妨。如果是正经向自己人普及,那就大可不必。对于每一起相关新闻,我们都可以仔细分析一下其内生机理与来龙去脉,便会发现“搞个大新闻”其实给舆论引导带来了很大的偏差。譬如印尼加征关税,是只针对轻工基础行业,要保护就业,在中国出口版块里占比不大,并希望吸引中国投资,靴子迟迟没有落地[11]。土耳其、巴西加征新能源汽车关税,也有保护本国产业和吸引投资的意图,其中土耳其在获得中国车企投资承诺后,已经撤销了关税[12]。而巴西则是在新能源汽车方面长期关税为零后进行加增,且据巴西外贸统计系统“Comex Stat”数据显示,今年前5个月,巴西从中国进口乘用车总额达到11.4亿美元,同比上升466%[13]。虽然有在关税落地前“突击出口”的因素,但是巴西国产替代能力较为薄弱,后续相关外贸料仍将保持平稳发展。
在部分媒体传达友好国家巴西怎么都开始加征关税的焦虑时,主流媒体其实每个月都在报道中国新能源汽车在巴西市场的新进展。网络图片印尼、土耳其和巴西等发展中国家对中国施加关税,还可以延伸出一个更为深刻的问题。伴随着发达国家率先举起贸易保护主义的大旗,广大发展中国家在已经遭受扭曲的世界市场中,如何维护自己的利益?同为发展中国家的中国,在其中应该扮演怎样的角色?笔者认为这也是推动更高水平对外开放和构建“人类命运共同体”的一大现实问题。当发达国家带头逆全球化后,处于相对幼弱地位的第三世界国家,采取本就不多的贸易工具就会显得相对粗暴一些,这也是无可奈何的事情。哪怕同样是挥舞关税大棒也存在极大差别,可以化用当年丁仲礼院士对碳排放公平性的指正,发展中国家也有发展权。他们保护本国产业的初衷是可以理解的,他们的发展权是值得尊重的。而我们彼此之间的合理权益未必完全兼容,也不可避免会带来包括贸易在内的冲突。如何回到上文所讲的基于国家利益、发展阶段、政策出发点、特定领域商品,去具体问题具体分析,因势利导化解矛盾,把“贸易自保”变成“贸易互保”,并由此带动自身的产业升级与服务优化,实现“以开放促改革”,无疑是能够展现中国在“全球治理新方案”这个大课题上的意愿和能力的。这也是中国在外贸领域能否转危为机的考验,也相信我们国家能答好这道大题。
笔者撰写此段时,正值二十届三中全会公报全文发布,结合有关案例,对于公报中的相关描述,理解也更为具象和深刻。网络图片其实各国对“中国制造”的贸易保护主义,从中国对外开放那天,就始终如影随形。不少朋友应该会对入世前每年要与美国续期“最惠国待遇”记忆犹新,美国政府屡屡以此为要挟。当年我们出口创汇的基础商品,被动辄展开“反倾销调查”,这些薄利多销的商品,每增加一两个点的关税,反而真的有可能造成全行业的萧条。中国外贸就是从那么艰难的岁月里走出来的,由弱到强。今天固然遭遇到了发达国家自改革开放以来罕有的贸易保护主义逆流,但我们的体格更强健了,产业优势更明显了,工具箱更丰富了,问题层次也早就从出口创汇提升到引领产业发展了,自然该有充足的信心应对这些挑战。当然,我们也应该要看到,当前一些焦虑也有自己的生成土壤。由于目前新旧转型的摩擦还在持续,部分行业的生产、就业和消费不断受到冲击,很容易会放大社会负面情绪。而经济毕竟不是自然科学,经济社会中不同人群的主观认知和行为又会施加反作用力,影响到经济社会的正常运行,需要对此加以足够的重视。不管是对外开放、产业提升还是群众获得感,最终解决上述问题的根本之道还是能够实现高水平的发展,坚持改革开放,完善市场经济体制,打通内外双循环,提高技术水平,发展产业链,一方面做大增量规模,继续推动社会生产力的发展,并带动全球复苏;一方面优化存量分配,持续提升人民群众的获得感,并由此延伸到造福全球。由上述问题发散,其实还存在着大量西方经济学解释不了的情况,如何一遍攻坚克难,一边总结提炼,丰富和发展中国特色的经济学理论,实现形而下开拓与形而上升华的动态联动,也应当是中国走向现代化、引领现代化的重要组成部分。至此,本文由欧盟加征关税破题,大致梳理了近期中国外贸遭遇到的若干问题。后续还想结合历史上的贸易保护主义政策,及其所带来的后果,来为当前形势提供一些借鉴,请保持关注。
来源:底线思维
?
?
点我访问原文链接